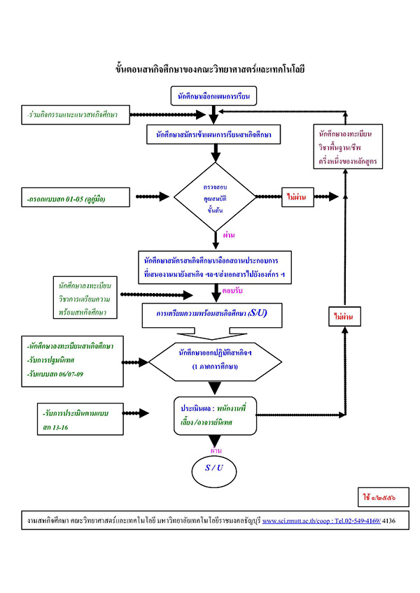
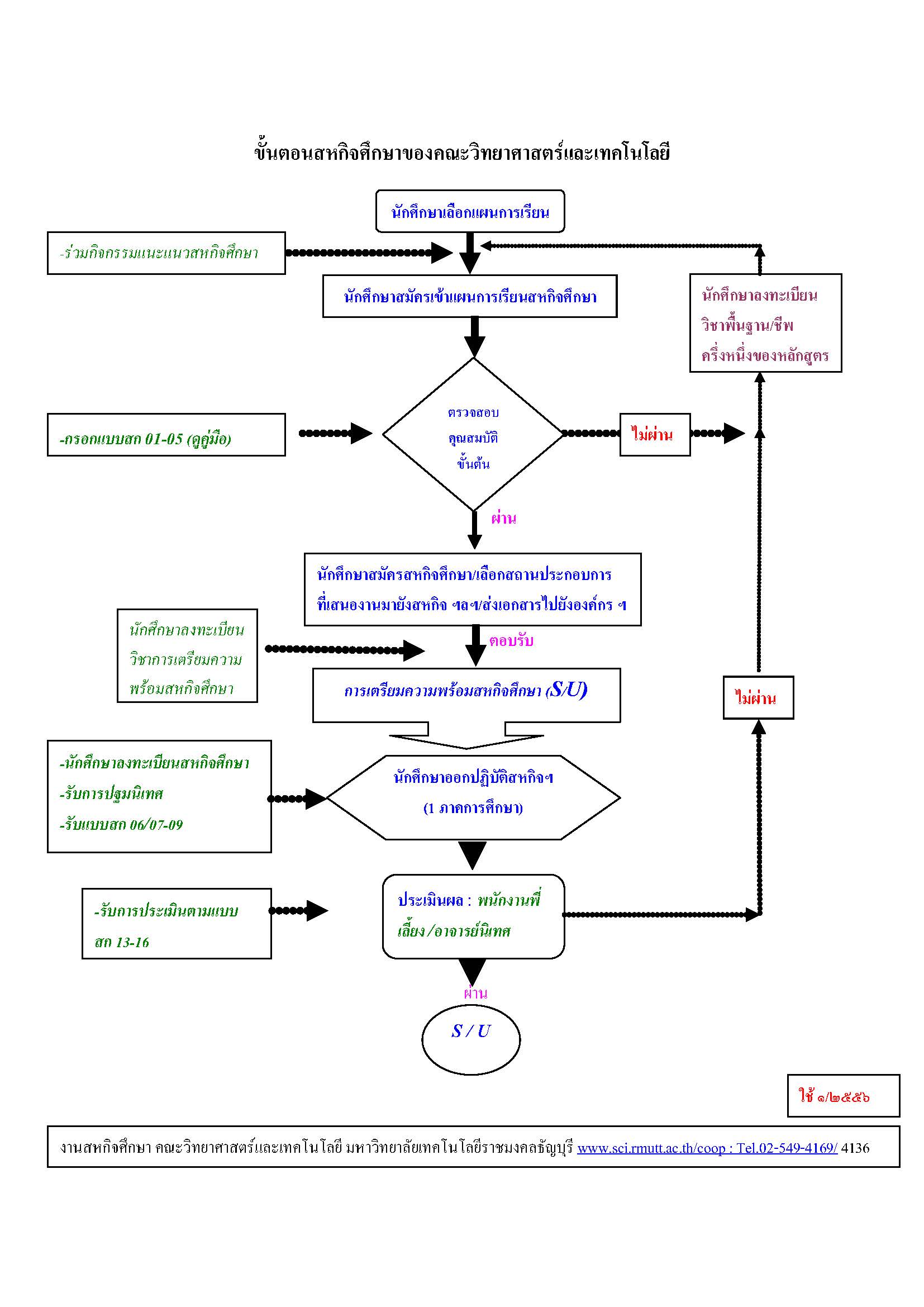
ขั้นตอนสหกิจศึกษาของคณะวิทยาศาสตร์และเทคโนโลยี

มิถุนายน 12, 2013 | งานสหกิจศึกษา

ดาวน์โหลดขั้นตอนสหกิจศึกษาของคณะวิทยาศาสตร์และเทคโนโลยี

Attachment
Attachment
attachment.pdf
97.8 KB
805 Downloads
รายละเอียด...

ข่าวล่าสุด